Instance Verification Kit (IVK)
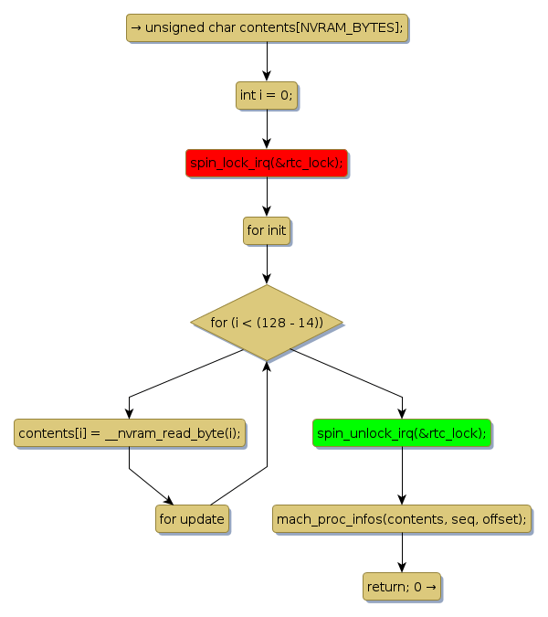
spin lock @ [9576+25+/linux-3.19-rc1/drivers/char/nvram.c]
Instance Signature: rtc_lock
|
The Matching Pair Graph:
|
|
Function Name
|
Control Flow Graph (CFG)
|
Events Flow Graph (EFG)
|
Source Correspondence
|
|
nvram_proc_read
|
|
|
[9470+15+/linux-3.19-rc1/drivers/char/nvram.c]
|